| 索 引 号: | 580482017/2026-04957 | 信息分类: | 综合政务 / 重点工作 / 其他 |
| 发布机构: | 南京市数据局 | 生成日期: | 2026-01-21 |
| 生效日期: | 废止日期: | ||
| 信息名称: | 江苏首批2110家数据企业入库培育数据产业发展迈入高质量新阶段 | ||
| 文 号: | 关 键 词: | 数据产业;数据企业;数据资源;数字经济;服务 | |
| 内容概览: | |||
| 在线链接地址: | |||
| 文件下载: | |||
近日,江苏省首批数据企业入库培育名单正式公布。经多轮严格筛选,全省2110家经营主体成功纳入培育库,覆盖数据资源、数据技术、数据服务、数据应用、数据安全、数据基础设施六大核心领域。此举标志着我省数据企业培育体系全面落地,数据产业发展迈入规范化、规模化培育的新阶段,为加快发展新质生产力、深化数据要素市场化配置改革注入强劲动能。
数据作为新型生产要素,是驱动数字经济高质量发展的核心引擎。开展数据企业入库培育,是我省全面贯彻落实国家及省关于推进数据产业高质量发展决策部署的关键举措,核心目标在于摸清全省数据企业“家底”,构建“政策引领-资源对接-精准赋能-示范带动”全链条培育体系,重点培育一批生态带动性强、产业引领力突出、具有江苏特色的优质数据企业,持续激发数字经济创新活力。该工作自启动以来,在全省范围内引发积极反响,获得参与企业广泛关注与热烈响应。

从入库企业核心特征来看,我省数据产业呈现“全域协同、全链覆盖、精准赋能”的鲜明发展格局,四大亮点尤为突出:
地域集聚效应显著,全域协同发展态势良好。13个设区市均有企业入库,实现全域覆盖。其中苏州、南京、无锡三市表现亮眼,入库企业数量占全省总数的58%,形成数据产业发展核心增长极,带动全省数据产业协同进阶。
产业赋能导向鲜明,深度融合实体经济发展。入选企业覆盖智能制造、生物医药、现代交通、人工智能等多个重点行业,既有推动数智化转型的传统龙头企业,也有深耕新兴产业、未来产业的创新型企业,清晰呈现“数据赋能实体经济”的发展主线,构建起全域协同、多点突破的产业发展格局。
企业结构多元完整,全产业链条布局成型。入库企业涵盖数据资源型、技术型、服务型、支撑型等多种类型,既包括富集高质量数据资产的资源型企业,也有深耕数据采集加工的技术型企业,还有聚焦垂直行业解决方案的大模型提供商,以及筑牢数据安全防线的支撑型企业,全方位覆盖数据产业全链条,为构建完整数据产业生态奠定坚实基础。
产业潜能加速释放,数据赋能效应凸显。入库企业中规上企业占比达54%,39%的企业数据业务收入占总营收80%以上,数据业务已成为相当一部分企业的营收“压舱石”,数据要素驱动产业高质量发展的潜能持续迸发。
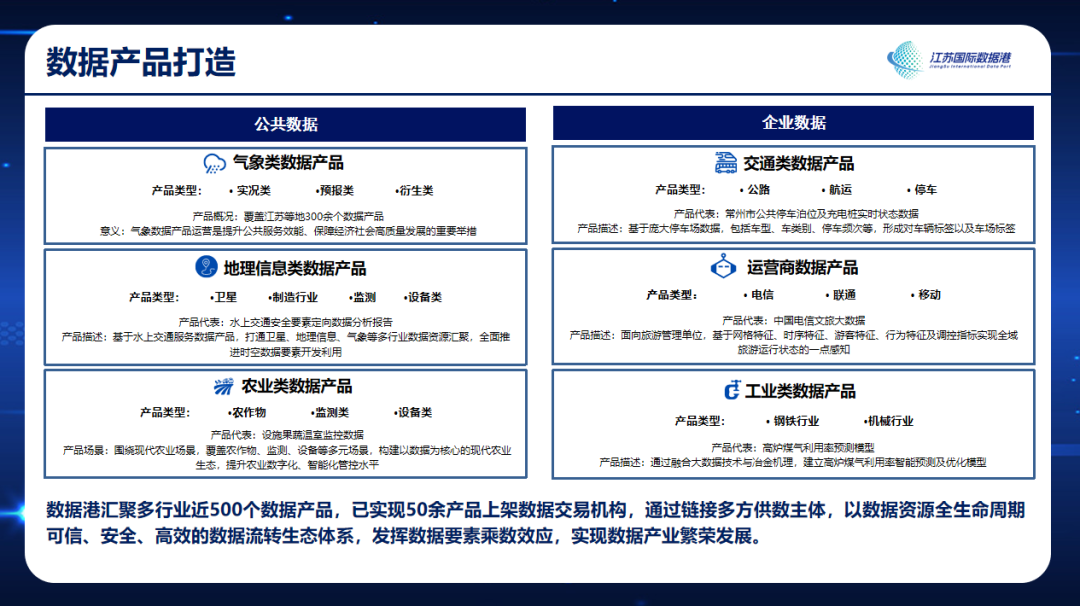
首批入库企业的“全链覆盖”特质,更彰显出江苏数据产业“生态圈”的完整性与活力。在数据资源供给领域,数融智联(徐州)信息科技有限公司运营超30亿条高质量数据资产,建成PB级标准化高价值数据资源池,年数据调用量突破10亿次,全面赋能产业招商、企业服务等多元需求;江苏国际数据港发布30个市级公共数据产品、27个高质量数据集,自主开发14款公共数据产品,集聚数据与大模型企业超1000家,数据资源供给能力持续增强。在数据技术创新领域,苏州汤元科技“优塔”智能驾驶数据平台将数据处理与训练成本降低80%,助力L2+及L4级自动驾驶技术规模化量产;中科摩通(常州)发布“CASMT AI柔性自动化设计大模型”,构建具备理解、推理、决策能力的数字化制造智能体,技术创新赋能产业升级成效显著。在数据应用服务领域,苏文电能构建100亿+级结构化数据资源池,稳定服务各类用户900万次;万帮星星充电通过SaaS和开放API接口,服务近5
B端用户,覆盖250余个城市,数据服务赋能千行百业作用凸显。在数据安全领域,江苏云天网络安全技术有限公司实现安全事件毫秒级自动化响应,筑牢数据产业安全防线。
数据企业是数据产业发展的“主力军”,培育好、服务好数据企业是推动数据产业高质量发展的“关键一招”。下一步,我省将持续推进数据企业入库培育工作,强化入库企业动态管理与跟踪服务,通过开展供需对接、智算支持、融资服务、价值创新等系列活动,精准支持企业开展技术创新、模式创新和场景创新,着力培育一批具有全国影响力的标杆企业,打造彰显江苏特色的“数据名片”,推动产业链上下游企业协同发展,进一步释放数据要素价值,促进实体经济与数字经济深度融合,为“强富美高”新江苏现代化建设注入更强数字动能。
苏公网安备 32010502010224号